摘要:
逆變電源是指將直流電源轉換為交流電源的裝置。隨著光伏發電的推廣,汽車和車載電器數量的增加,儲能系統的快速發展、微型逆變器及UPS的廣泛應用,逆變電源的應用場合也越來越多,成了電力電子技術中不可缺少的部件。而傳統逆變電源基于模擬元件的設計,沒有可編程的能力,使得逆變電源的可擴展能力差,沒有顯示功能等問題。因此使用高性能MCU作主控的數字電源被越來越廣泛的應用,本文介紹廣芯微UM3242F-RET6主控芯片實現DC-AC逆變數字電源方案。
1、性能指標
DC Input:12V=60A Max
AC Output:200V-240V~50Hz 500W Max
輸入過壓保護:13V
輸入欠壓保護:10.87V
輸入過流保護: 65A
輸出過流保護:2.38A
2、系統原理架構
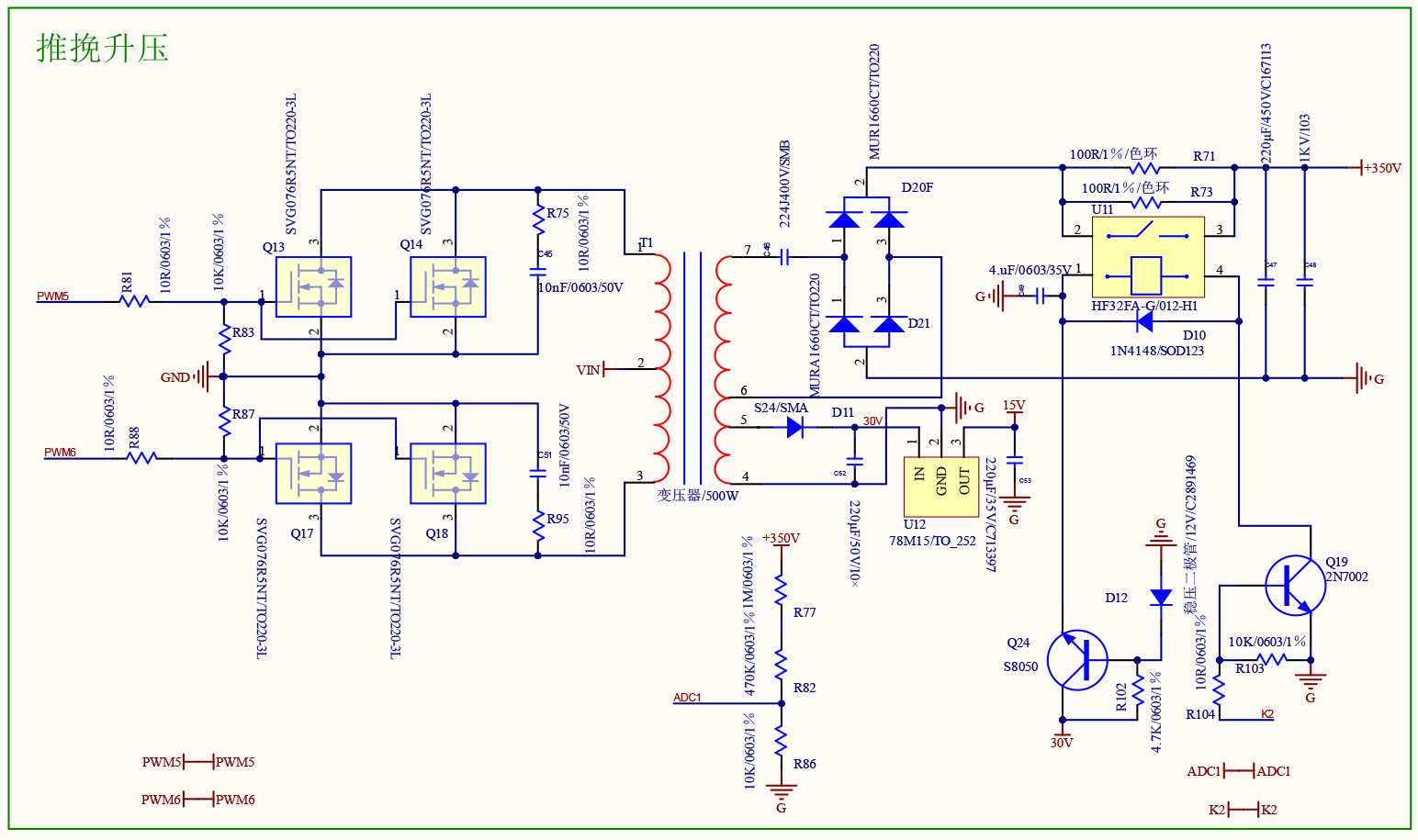
方案采用前級升壓+后級逆變架構,輔助電路包括輸入過壓/欠壓保護、輸入過流保護、輸出過壓/過流保護等,前后級功率及控制通過變壓器和光耦隔離,技術實現的關鍵是推挽升壓和全橋逆變的控制。


3、關鍵元器件選型

4、軟件控制方法

以上為逆變器系統軟件流程圖。而在系統控制上,前級用一對互補PWM信號控制,后級用兩對互補PWM信號控制。
4.1前級推挽升壓
電路使用兩個開關管N2和N4,兩個開關管在外部激勵方波信號的控制下交替導通和截至,在變壓器T1次級繞組得到方波電壓,12V輸入經整流濾波得到約350V的直流電壓,驅動信號如下圖。


4.2后級全橋逆變
全橋是由4個驅動管輪流工作于正弦波的各個波段,通過施加不同的控制信號達到把輸入電壓調制正弦波的目標,一般采用正弦脈寬調制法(SPWM),SPWM又分單極性調制和雙極性調制兩種方式,由于單極性調制輸出電流諧波含量遠低于雙極性調制輸出電流,我們采用單極性調制的方式,驅動信號如下圖。



5、測試驗證
輸入12VDC,輸出產生220VAC/50Hz純正弦波,波形符合預期,負載從空載-輕載-滿載調整,波形無畸變,輸出電壓有效值在設計范圍內(200V-240VAC)。

關于廣芯微
廣芯微電子(廣州)股份有限公司是一家致力于面向新能源、變頻電機控制及低功耗物聯網等領域為客戶提供創新芯片及其解決方案的集成電路設計企業,其產品包括極具特色的8位/32位微控制器芯片、無線射頻收發器芯片、快充與數字電源管理芯片等。廣芯微獨有的低功耗芯片設計方法、高效率的變頻電控技術、大功率的PD快充協議以及多樣性無線連接技術整合而成創新與差異化的集成電路設計,在健康醫療電子、消費電子、智慧家庭、工業控制、傳感器與表計等領域已經得到了廣泛的應用。
要獲取更多產品信息及相關的解決方案信息,請掃描下方二維碼關注 ”廣芯微電子“ 公眾號。
聯系方式:sales@unicmicro.com

免責及版權聲明:凡本微信號注明“原創”的所有文字、圖片和音視頻作品,版權均屬于廣芯微電子(廣州)股份有限公司所有,文章內容系作者個人觀點,任何媒體、網站或個人未經本網協議授權不得轉載、鏈接、轉貼或以其他方式復制發表。已經本公司授權的微信號、網站等,在使用時必須注明“來源:廣芯微電子(廣州)股份有限公司”,否則本公司將依法追究責任。除原創作品之外,本平臺所使用的文章、圖片、素材、視頻及音樂屬于原版權人所有,因客觀原因,或會存在不當使用的情況,非惡意侵犯原版權相關利益,敬請相關權利人諒解,若版權所有者認為本文涉嫌侵權或其他問題,請及時與我們聯系,共同維護良好的網絡創作環境。聯系電話【020-31600229-李小姐】。

